Google

Google Default Profile Picture Letter J Purple

2020 Hyundai Kona Sel Katy Tx Houston Sugar Land Brookshire Texas Km8k22aa5lu543696
www.hubhyundaiofkaty.com

Zomzu3wo319 Lm

Https Encrypted Tbn0 Gstatic Com Images Q Tbn 3aand9gcryhifuqtdnvsd5jdvr18vvwizmb2wfmbhscy3fu3o Usqp Cau
encrypted-tbn0.gstatic.com

2

Https Encrypted Tbn0 Gstatic Com Images Q Tbn 3aand9gct 9zh1ntj6o Y4tqlhb0 E4ezapkbj Tsb6iiaihk Usqp Cau
encrypted-tbn0.gstatic.com

Louisiana State University
www.lsu.edu

Cold Blood A Gripping Serial Killer Thriller That Will Take Your Breath Away By Robert Bryndza Books On Google Play
play.google.com

Uof7xg5dpl5qom

Allah Images Free Vectors Stock Photos Psd
www.freepik.com

3geqrxnglr0pom

2020 Hyundai Kona Sel Katy Tx Houston Sugar Land Brookshire Texas Km8k22aa5lu543696
www.hubhyundaiofkaty.com

2020 Hyundai Kona Sel Katy Tx Houston Sugar Land Brookshire Texas Km8k22aa5lu543696
www.hubhyundaiofkaty.com

Over Add Text To Photos Graphic Design Maker Apps On Google Play
play.google.com

2

Hallmark Greeting Cards Gifts Ornaments Home Decor Gift Wrap Hallmark
www.hallmark.com

Kahoot Learning Games Make Learning Awesome
kahoot.com

Stock Images Photos Vectors Video And Music Shutterstock
www.shutterstock.com

Usa Today Wikipedia
en.wikipedia.org

Pre Owned One Owner 2016 Honda Cr V Near Lombard Il Mcgrath Lexus Of Westmont
www.mcgrathlex.com

Pre Owned One Owner 2016 Honda Cr V Near Lombard Il Mcgrath Lexus Of Westmont
www.mcgrathlex.com

Pre Owned One Owner 2016 Honda Cr V Near Lombard Il Mcgrath Lexus Of Westmont
www.mcgrathlex.com

2020 Hyundai Kona Sel Katy Tx Houston Sugar Land Brookshire Texas Km8k22aa5lu543696
www.hubhyundaiofkaty.com

Pdf What Is Probability
www.researchgate.net

Rri5aa1o8ehqfm

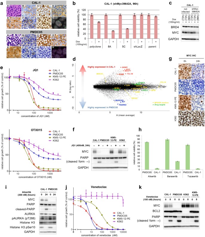
Recurrent 8q24 Rearrangement In Blastic Plasmacytoid Dendritic Cell Neoplasm Association With Immunoblastoid Cytomorphology Myc Expression And Drug Response Leukemia
www.nature.com

Over Add Text To Photos Graphic Design Maker Apps On Google Play
play.google.com

Southeast Breaking News Sports Crime Columbus Ledger Enquirer
www.ledger-enquirer.com

Pc6ctlsjtlhvkm

Little Rock School District Welcome
www.lrsd.org

Samsung Galaxy S20 Wikipedia
en.wikipedia.org

2020 Hyundai Kona Sel Katy Tx Houston Sugar Land Brookshire Texas Km8k22aa5lu543696
www.hubhyundaiofkaty.com

2020 Hyundai Kona Sel Katy Tx Houston Sugar Land Brookshire Texas Km8k22aa5lu543696
www.hubhyundaiofkaty.com

Pre Owned One Owner 2016 Honda Cr V Near Lombard Il Mcgrath Lexus Of Westmont
www.mcgrathlex.com

Southeast Breaking News Sports Crime Columbus Ledger Enquirer
www.ledger-enquirer.com

Pre Owned One Owner 2016 Honda Cr V Near Lombard Il Mcgrath Lexus Of Westmont
www.mcgrathlex.com

Pre Owned One Owner 2016 Honda Cr V Near Lombard Il Mcgrath Lexus Of Westmont
www.mcgrathlex.com

Grand Canyon University Private Christian University Phoenix Az
www.gcu.edu

Roles Of Candida Albicans Mig1 And Mig2 In Glucose Repression Pathogenicity Traits And Snf1 Essentiality Abstract Europe Pmc
europepmc.org

Windows 8 Wikipedia
en.wikipedia.org

Letter L Google Default Profile Picture Funny Tiktok Trend Kids Mask By Imty Redbubble
www.redbubble.com

Pre Owned One Owner 2016 Honda Cr V Near Lombard Il Mcgrath Lexus Of Westmont
www.mcgrathlex.com

2020 Hyundai Kona Sel Katy Tx Houston Sugar Land Brookshire Texas Km8k22aa5lu543696
www.hubhyundaiofkaty.com

Pre Owned One Owner 2016 Honda Cr V Near Lombard Il Mcgrath Lexus Of Westmont
www.mcgrathlex.com

Fresno Ca Breaking News Crime Sports The Fresno Bee
www.fresnobee.com

Google Changes Default Avatars Copies Yahoo
webscripts.softpedia.com

2020 Hyundai Kona Sel Katy Tx Houston Sugar Land Brookshire Texas Km8k22aa5lu543696
www.hubhyundaiofkaty.com

Hallmark Greeting Cards Gifts Ornaments Home Decor Gift Wrap Hallmark
www.hallmark.com

2

Https Encrypted Tbn0 Gstatic Com Images Q Tbn 3aand9gct 9zh1ntj6o Y4tqlhb0 E4ezapkbj Tsb6iiaihk Usqp Cau
encrypted-tbn0.gstatic.com

Pre Owned One Owner 2016 Honda Cr V Near Lombard Il Mcgrath Lexus Of Westmont
www.mcgrathlex.com

Font Technology Specialists Monotype
www.monotype.com

Pre Owned One Owner 2016 Honda Cr V Near Lombard Il Mcgrath Lexus Of Westmont
www.mcgrathlex.com

Home Globalfoundries
www.globalfoundries.com

Magician Apprentice By Raymond E Feist Books On Google Play
play.google.com

Over Add Text To Photos Graphic Design Maker Apps On Google Play
play.google.com

Allah Images Free Vectors Stock Photos Psd
www.freepik.com

Creations Panzoid
panzoid.com

Kite Pharma Changing The Way Cancer Is Treated
www.kitepharma.com

Allah Images Free Vectors Stock Photos Psd
www.freepik.com

Reduce Photo Size Apps On Google Play
play.google.com

Recurrent 8q24 Rearrangement In Blastic Plasmacytoid Dendritic Cell Neoplasm Association With Immunoblastoid Cytomorphology Myc Expression And Drug Response Leukemia
www.nature.com

People Com Celebrity News Exclusives Photos And Videos
people.com

Pre Owned One Owner 2016 Honda Cr V Near Lombard Il Mcgrath Lexus Of Westmont
www.mcgrathlex.com

Zoom Cloud Meetings Aplikasi Di Google Play
play.google.com

Xxxx Definition Of Xxxx At Dictionary Com
www.dictionary.com

Rrqea2xn Pffrm

Free Creative Google Slide And Powerpoint Templates
slidesgo.com

Conant Hs Homepage
adc.d211.org

Coronavirus Covid 19 Information For Firms Fca
www.fca.org.uk

Rockwood School District
www.rsdmo.org

Pre Owned One Owner 2016 Honda Cr V Near Lombard Il Mcgrath Lexus Of Westmont
www.mcgrathlex.com

2020 Hyundai Kona Sel Katy Tx Houston Sugar Land Brookshire Texas Km8k22aa5lu543696
www.hubhyundaiofkaty.com

Electrical Wave Propagation In An Anisotropic Model Of The Left Ventricle Based On Analytical Description Of Cardiac Architecture Abstract Europe Pmc
europepmc.org

Pre Owned One Owner 2016 Honda Cr V Near Lombard Il Mcgrath Lexus Of Westmont
www.mcgrathlex.com

2020 Hyundai Kona Sel Katy Tx Houston Sugar Land Brookshire Texas Km8k22aa5lu543696
www.hubhyundaiofkaty.com

Upykkxqq5t7bim

Angiosperm Wide And Family Level Analyses Of Ap2 Erf Genes Reveal Differential Retention And Sequence Divergence After Whole Genome Duplication Abstract Europe Pmc
europepmc.org

Creations Panzoid
panzoid.com

Pre Owned One Owner 2016 Honda Cr V Near Lombard Il Mcgrath Lexus Of Westmont
www.mcgrathlex.com

Therap Is The Leading System For Service Providers
www.therapservices.net

Letter J Google Default Profile Picture Funny Tiktok Trend Pin By Imty Redbubble
www.redbubble.com

2

4opeh0xvdez9fm

Academy Of Management Journal
aom.org

Pre Owned One Owner 2016 Honda Cr V Near Lombard Il Mcgrath Lexus Of Westmont
www.mcgrathlex.com

Lakers Honor Kobe Bryant And Lebron James Reveals Mamba Tattoo Los Angeles Times
www.latimes.com

Rrqea2xn Pffrm

How To Change Facebook Messenger Background Color Youtube
www.youtube.com

New Mexico Highlands University
www.nmhu.edu

Pre Owned One Owner 2016 Honda Cr V Near Lombard Il Mcgrath Lexus Of Westmont
www.mcgrathlex.com

Email Marketing Marketing Automation Small Business Crm
www.activecampaign.com

Https Encrypted Tbn0 Gstatic Com Images Q Tbn 3aand9gctvesxwn3ug7n Ufy9ljrlqsfl20newndirofl6ur0 Usqp Cau
encrypted-tbn0.gstatic.com

Grubhub Local Food Delivery Restaurant Takeout Apps On Google Play
play.google.com

close